x
仅需一秒,快速打开精品党课网
安装到桌面
首页
分类
党课PPT
党课专题
党课讲稿
精品党课讲稿
精品党课ppt
WORD文档
PPT模板
WORD模板
搜索
1
中华人民共和国退役军人保障法
2
2025专题党课方案模板下载
3
2025童心向党手资料
4
思想汇报
5
演讲稿
6
党课讲稿
7
入党申请书
注册
请登录
手机号登录
微信扫码登录
立即下载
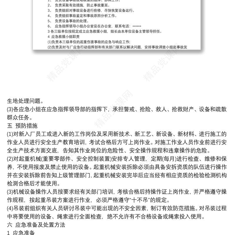
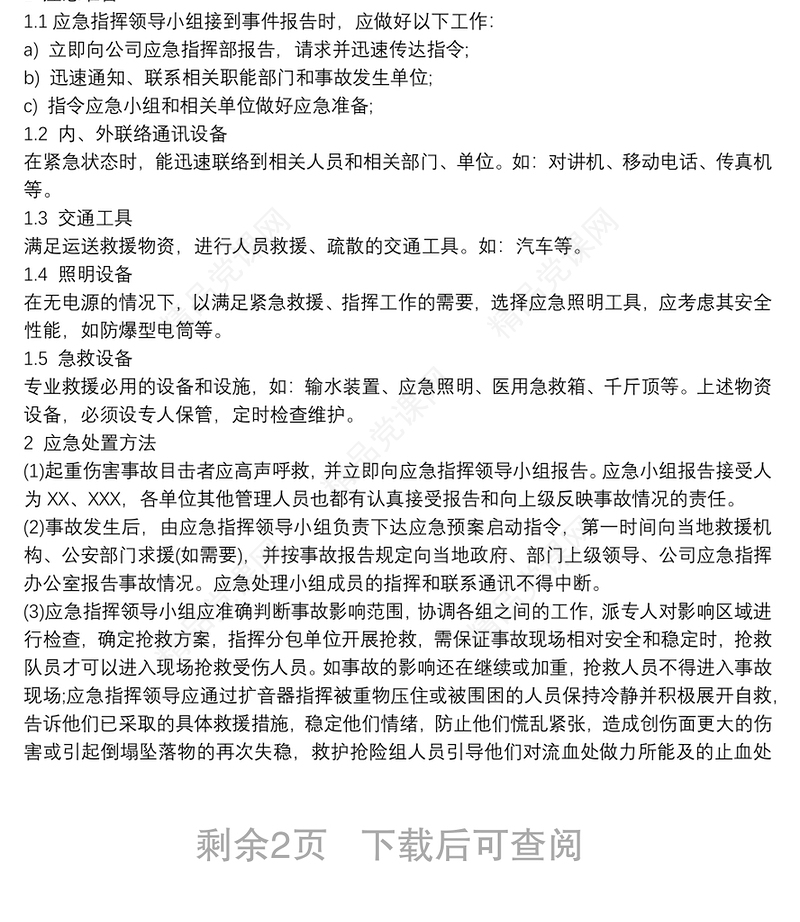
起重机械事故应急救援预案范本
【图片、文字、动画均可编辑】
首页
>
WORD文档
>
公文范文
> 起重机械事故应急救援预案范本.DOCX
【图片、文字、动画均可编辑】
精品党课网提供
起重机械事故应急救援预案范本模板
供会员免费下载,作品格式为docx。更多精彩公文范文素材,尽在精品党课网。
标签:起重机械事故应急救援预案范本
本网站所有作品均是用户自行上传分享,仅供网友学习交流。若您的权利被侵害,请联系客服。
免费下载
收藏
价格
¥3元 / VIP免费
编号
11912931
软件
Word
按
+
收藏精品党课网
节省您50%的设计时间
精品党课网仅对作品中独创性部分享有权利。对作品中含有的国旗、国徽等政治图案不享有权利,仅作为作品整体效果的示例展示,禁止商用。另外您必须遵循相关法律法规规定的使用范围和使用方式,禁止以任何形式歪曲、篡改。
关于我们
关于我们
版权声明
帮助中心
注册协议
联系我们
工 作 日:09:00-18:00
客服电话:
4001600191
联系在线客服
网站标签
精品党课PPT
党课PPT
党课专题
党课讲稿
党课文档
精品党课讲稿
Copyright © 2025
精品党课网
豫ICP备18029286号-5
ICP证:豫B2-20201632
热门搜索
网站地图
cost:0.0321s
╳
精品党课网VIP
全站资源终身免费下载
立即加入
╳
精品党课网提示
知道了
X
工作日:09:00-18:00
400-1600-191
工作日:09:00-18:00
Ctrl+D
收藏精品党课网
内容建议
联系方式(选填)
提交
微信
登录
QQ
登录
我已阅读并接受《用户协议》
< 手机
登录
没有账号
立即注册
✔
✔
X
系统繁忙请5分钟后重试
登录
< QQ微信
登录
我已阅读并接受《用户协议》
精品党课网
海量创意模板,满足您各种办公需求
简单易用,一键编辑修改
实时更新,热点内容每日上新
专业客服,以用户满意为最终目标
╳
举报作品
该作品违反相关法律规范
侵权/盗版问题
请详细描述并提供原作品链接
其他原因
请详细描述举报原因
提交